網站首頁
公司簡介
産品中心
管道燃氣自閉閥
管道燃氣自閉閥
管道燃氣自閉閥
管道燃氣自閉閥廠家
管道燃氣自閉閥制造
瓶裝液化石油氣調壓器三年中文在线观看🔞免费第5集㊙️
瓶裝液化石油氣調壓器
城鎮燃氣調壓器
金屬包覆軟管
可燃氣體探測器
技術服務
案例展示
新聞中心
公司新聞
行業新聞
常見問題
時事聚焦
其他
聯系我們
當前位置:
首頁
>
新聞中心
>
公司新聞
返回
新聞中心
News
公司新聞
行業新聞
常見問題
時事聚焦
其他
熱門推薦
管道燃氣自閉閥
瓶裝液化石油氣調壓器
管道燃氣自閉閥
城鎮燃氣調壓器
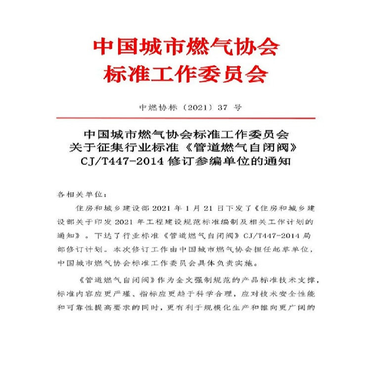
邀請函|《管道燃氣自閉閥》CJ/T 447-2014修訂邀請
所屬分類:公司新聞 發布時間: 2025-12-07 作者:admin
分享到:
二維碼分享
各燃氣企業、設計院所、制造商、相關單位:
《管道燃氣自閉閥》(CJ/T 447-2014)标準發布7年以來,對規範自閉閥生㊙️産,保✂️證産品性能統一、穩定,促進用戶安全起到了積極作用,受到燃氣企業、居民用戶、政府管理部門高度認可,許多省市紛紛以條例、規範等形式強制要求安裝,剛剛頒布的強制性規範GB55009《燃氣工程項💃🏻目規範》也将自閉閥性能列入其中,對自閉閥給予了更高要求和期望。
7年來,自閉閥制造獲得了突飛猛進的發展,經過更大規模實🆚際應用,447标準中的範圍、參數等獲得了更加全面、科學、嚴謹的檢驗,一些燃氣企業和制造商提出了更高的🌈要求和修編意願。為配合規範實施,早日實現居民用戶🔞零死亡、零♈事故的目标,住建部批準了自閉閥标準修訂🐇申請,誠望各有關單位積極參與,共同為燃氣安全做出新的貢獻。
中國城市燃氣協會标準工作委員會
2025年12月7日
管道燃氣自閉閥對戶内燃氣安全的重要性
秋季招聘│保定隆湖电器制造有限责任公司(3G网站)期待您的加入!
産品中心
管道燃氣自閉閥
瓶裝液化石油氣調壓器
城鎮燃氣調壓器
金屬包覆軟管
直通車
陝西管道燃氣自閉閥
瓶裝液化石油氣調壓器
陝西城鎮燃氣調壓器
新聞中心
公司新聞
行業新聞
常見問題
時事聚焦
關于我們
公司簡介
技術服務
公司風采
榮譽資質
聯 系 我 們
400-050-2223
郵箱:
[email protected]
地址:陝西省西安市經濟技術開發區明光路166号凱瑞B座A0402
Copyright © 保定隆湖电器制造有限责任公司(3G网站) 版權所有 技術支持:
網站地圖
RSS
XML
備案号:
陝ICP備12006493号-2
总 公 司
急 速 版
WAP 站
H5 版
无线端
AI 智能
3G 站
4G 站
5G 站
6G 站